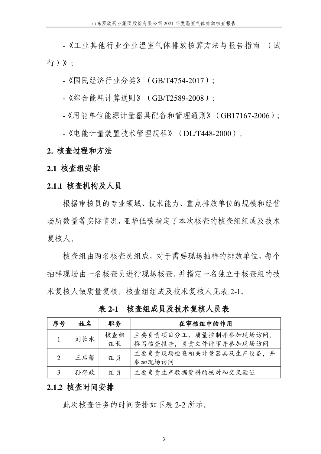
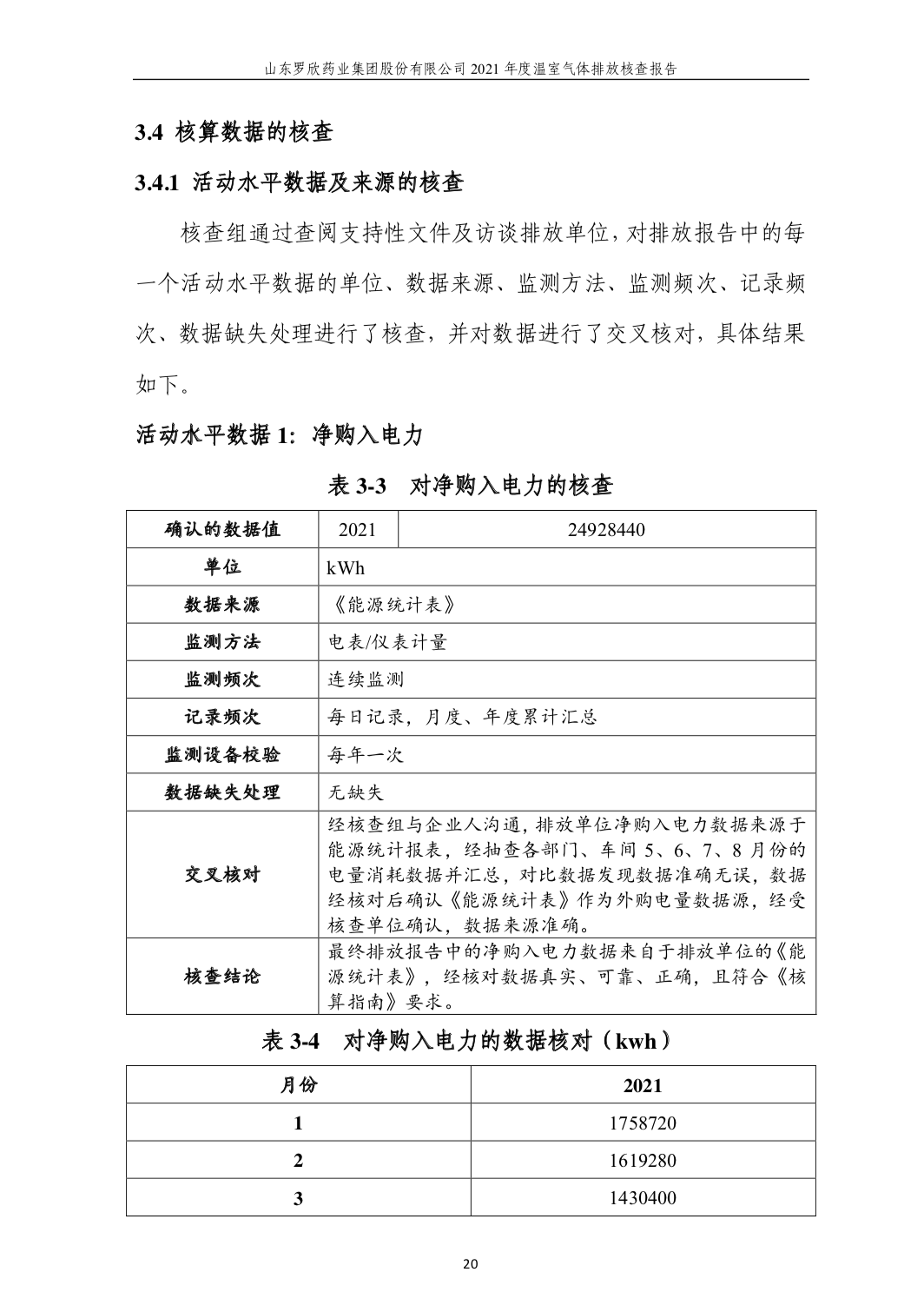
语言选择:简体 / 繁體 / English

罗欣药业 传递健康

九州官方网站(中国)集团有限公司招标公告

罗欣药业 传递健康

社会责任项目

21.png